|
WS63 SDK 文档 7021f4f@fbb_ws63
ws63 和 ws63e 解决方案的 SDK 文档
|
#include <mac_device_ext.h>

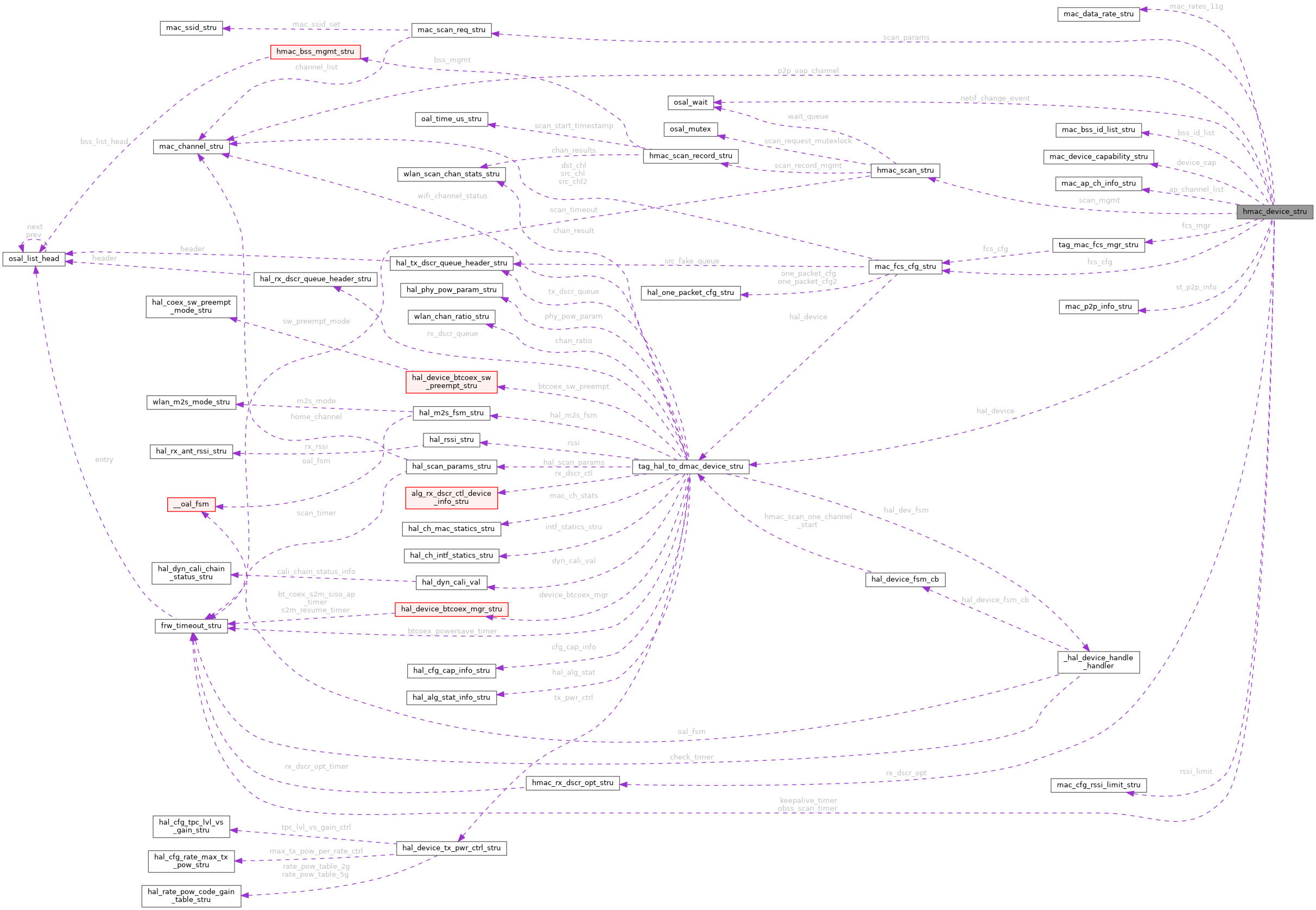
| mac_ap_ch_info_stru hmac_device_stru::ap_channel_list[(osal_u8)(OAL_MAX((osal_u8) MAC_CHANNEL_FREQ_2_BUTT,(osal_u8) MAC_CHANNEL_FREQ_5_BUTT))] |
| oal_bool_enum_uint8 hmac_device_stru::arp_offload_switch |
| oal_bool_enum_uint8 hmac_device_stru::arpoffload_switch |
| osal_u16 hmac_device_stru::aus_ac_mpdu_num[WLAN_WME_AC_BUTT] |
| wlan_band_cap_enum_uint8 hmac_device_stru::band_cap |
| mac_bss_id_list_stru hmac_device_stru::bss_id_list |
| osal_u8 hmac_device_stru::cfg_vap_id |
| osal_u8 hmac_device_stru::chip_id |
| mac_scan_state_enum_uint8 hmac_device_stru::curr_scan_state |
| oal_bool_enum_uint8 hmac_device_stru::dbac_enabled |
| oal_bool_enum_uint8 hmac_device_stru::dbac_running |
| mac_device_capability_stru hmac_device_stru::device_cap |
| osal_u8 hmac_device_stru::device_id |
| oal_bool_enum_uint8 hmac_device_stru::device_state |
| oal_bool_enum_uint8 hmac_device_stru::en_2040bss_switch |
| oal_bool_enum_uint8 hmac_device_stru::en_dbac_enabled |
| oal_bool_enum_uint8 hmac_device_stru::en_dbac_running |
| oal_bool_enum_uint8 hmac_device_stru::en_wmm |
| mac_fcs_cfg_stru hmac_device_stru::fcs_cfg |
| mac_fcs_mgr_stru hmac_device_stru::fcs_mgr |
| hal_to_dmac_device_stru* hmac_device_stru::hal_device[WLAN_DEVICE_MAX_NUM_PER_CHIP] |
| osal_void** hmac_device_stru::hmac_device_feature_arr |
| osal_u8 hmac_device_stru::hw_addr[WLAN_MAC_ADDR_LEN] |
| oal_bool_enum_uint8 hmac_device_stru::in_suspend |
| oal_bool_enum_uint8 hmac_device_stru::intol_bit_recd_40mhz |
| oal_bool_enum_uint8 hmac_device_stru::is_random_mac_addr_scan |
| frw_timeout_stru hmac_device_stru::keepalive_timer |
| osal_u8 hmac_device_stru::mac_oui[WLAN_RANDOM_MAC_OUI_LEN] |
| mac_data_rate_stru hmac_device_stru::mac_rates_11g[12] |
| osal_u8 hmac_device_stru::mac_vap_id |
| wlan_channel_band_enum_uint8 hmac_device_stru::max_band |
| wlan_channel_bandwidth_enum_uint8 hmac_device_stru::max_bandwidth |
| osal_u8 hmac_device_stru::max_channel |
| osal_wait hmac_device_stru::netif_change_event |
| frw_timeout_stru hmac_device_stru::obss_scan_timer |
| mac_channel_stru hmac_device_stru::p2p_vap_channel |
| wlan_protocol_cap_enum_uint8 hmac_device_stru::protocol_cap |
| osal_u16 hmac_device_stru::psm_mpdu_num |
| osal_u8 hmac_device_stru::ra_lut_index_table[WLAN_ACTIVE_USER_IDX_BMAP_LEN] |
| osal_u8 hmac_device_stru::resv |
| osal_u8 hmac_device_stru::resv0 |
| osal_u8 hmac_device_stru::resv3 |
| osal_u8 hmac_device_stru::resv4 |
| mac_cfg_rssi_limit_stru hmac_device_stru::rssi_limit |
| hmac_rx_dscr_opt_stru hmac_device_stru::rx_dscr_opt |
| hmac_scan_stru hmac_device_stru::scan_mgmt |
| mac_scan_req_stru hmac_device_stru::scan_params |
| osal_u32 hmac_device_stru::scan_timestamp |
| oal_bool_enum_uint8 hmac_device_stru::sniffer_switch |
| mac_p2p_info_stru hmac_device_stru::st_p2p_info |
| osal_u8 hmac_device_stru::sta_num |
| oal_bool_enum_uint8 hmac_device_stru::start_via_priv |
| osal_u16 hmac_device_stru::total_mpdu_num |
| oal_bool_enum_uint8 hmac_device_stru::txop_enable |
| osal_u8 hmac_device_stru::uc_in_suspend |
| osal_u8 hmac_device_stru::up_vap_num |
| osal_u8 hmac_device_stru::vap_id[WLAN_SERVICE_VAP_MAX_NUM_PER_DEVICE] |
| osal_u8 hmac_device_stru::vap_num |
| osal_u32 hmac_device_stru::vap_pause_bitmap |
| osal_u8 hmac_device_stru::wapi |
| oal_wiphy_stru* hmac_device_stru::wiphy |
| oal_bool_enum_uint8 hmac_device_stru::wmm |