WS63 SDK 文档
7021f4f@fbb_ws63
ws63 和 ws63e 解决方案的 SDK 文档
载入中...
搜索中...
未找到
flash_winbond_config.h 文件参考
#include "
flash_common_config.h
"
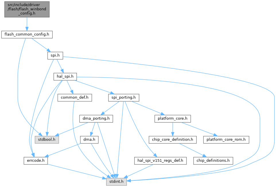
flash_winbond_config.h 的引用(Include)关系图:
此图展示该文件直接或间接的被哪些文件引用了:
浏览源代码.
src
include
driver
flash
flash_winbond_config.h
由
William Goodspeed
维护 | E-mail: gongzl@stu.hebust.edu.cn | Wechat: a23333344 | ALSO CHECKOUT
WS63FLASH
!
生成于 2025年 一月 4日 星期六 17:47:13 , 为 WS63 SDK 文档使用
1.9.8